通
知

科技部基礎研究司關于對企業國家重點實驗室建設運行情況開展調查的通知
北京市、天津市、河北省、山西省、內蒙古自治區、遼寧省、黑龍江省、上海市、江蘇省、浙江省、安徽省、福建省、江西省、山東省、河南省、湖北省、湖南省、廣東省、海南省、四川省、貴州省、云南省、陜西省、甘肅省、青海省、寧夏回族自治區、青島市、深圳市科技廳(委、局),國資委綜合局:
為推動企業國家重點實驗室建設發展,增強企業國家重點實驗室科技創新能力,根據《依托企業建設國家重點實驗室管理暫行辦法》(國科發基〔2012〕716號),科技部擬對2015年以來批準建設的共77個企業國家重點實驗室(附件1)的建設運行情況進行調查。現將有關事項通知如下:
一、本次調查工作將委托國家科技基礎條件平臺中心承擔。
二、請相關企業國家重點實驗室的主管部門組織依托單位和實驗室做好調查準備工作。
三、請各相關企業國家重點實驗室填寫《企業國家重點實驗室建設運行進展情況表》,經依托單位和主管部門審核并加蓋公章后,于2018年11月16日前(以寄出郵戳日期為準)將《企業國家重點實驗室建設運行進展情況表》紙質版一式兩份及電子版光盤(內含PDF和WORD兩種格式)報送至國家科技基礎條件平臺中心。
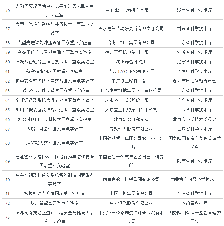
參加調查的企業國家重點實驗室名單











