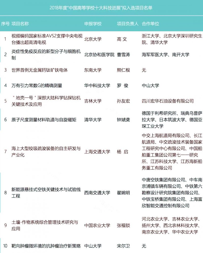
近日,教育部科學技術委員會公示了2018年度“中國高等學校十大科技進展”擬入選項目名單,經過地方和高校遴選推薦、部門形式審查、學部初評和專家綜合評議4個階段,共有10個項目擬入選。
據了解,中國高等學校十大科技進展評選活動從1998年開始評選,每年評選一次,至今共20年。評選的主要目的是推動高等學校的科技創新,同時促進創新人才的脫穎而出。這項評選活動對提升高校科技的整體水平、增強高校的科技創新能力發揮了積極作用,并產生了較大的社會影響,贏得了較高的聲譽。
進入公示的擬入選項目共有10個,項目的申報單位來自10所雙一流高校,包括8所一流大學建設高校(北京大學、清華大學、東南大學、華中科技大學、吉林大學、上海交通大學、中國農業大學、中山大學)以及2所一流學科建設高校(北京協和醫學院、西南交通大學)。
從項目負責人來看,高文、曹雪濤、羅 俊、翟婉明、張福鎖為兩院院士,這些科學家在各自領域都取得了突出成績。熊仁根、孫友宏、楊啟、宋爾衛、鐘虓?等科學家在各自領域內也有一定影響力。10個擬入選項目的具體名單如下:






