
小代君說

2015年,科技部批準建設了77個企業國家重點實驗室。截至2020年底,實驗室建設運行已滿5年。現依據《依托企業建設國家重點實驗室管理暫行辦法》(國科發基〔2012〕716號)、《科技部基礎研究司關于組織制定第三批企業國家重點實驗室建設與運行實施方案的通知》(國科基函〔2015〕31號),組織對77個企業國家重點實驗室進行建設運行情況總結。
有關事項通知如下。
1. 本次企業國家重點實驗室建設運行情況總結工作將委托國家科技基礎條件平臺中心承擔。
2. 請相關企業國家重點實驗室的主管部門組織依托單位和實驗室依據《企業國家重點實驗室建設與運行實施方案》,做好建設運行情況總結。
3. 請相關企業國家重點實驗室填寫《企業國家重點實驗室工作總結報告》(附件2),經依托單位和主管部門審核并加蓋公章后,于2021年1月8日前(以寄出郵戳日期為準)將總結報告紙質版一式兩份及電子版光盤(內含PDF和WORD兩種格式)報送至國家科技基礎條件平臺中心。
4. 總結報告中不得出現《國家科學技術保密規定》(科學技術部 國家保密局令第16號)中列舉的屬于國家科學技術涉密范圍的內容。
聯系方式:
聯系方式:
國家科技基礎條件平臺中心:湯高飛、盧凡
電話:010-58881160、58881460
科技部基礎研究司科研基地處:高巍、陳志輝
電話:010-58881538、58881590
總結材料郵寄地址:北京市海淀區北蜂窩中路3號國家科技基礎條件平臺中心 郵政編碼:100038
附:
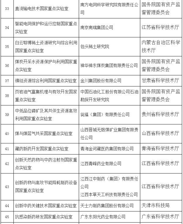
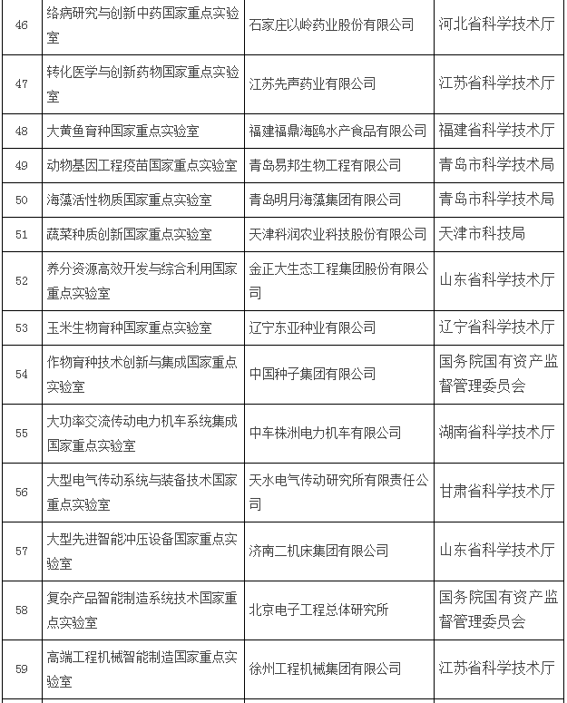
2015年批準建設的77個企業國家重點實驗室














