
小代君說
近日,國家衛健委重磅發布了包括《臨床實驗室生物安全指南(代替WS/T 442—2014)》在內的六項國家衛生行業標準。明確規定,這六項國家衛生行業標準自2024年9月1日起正式實施!
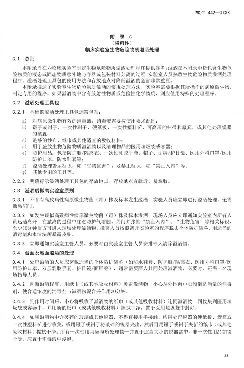
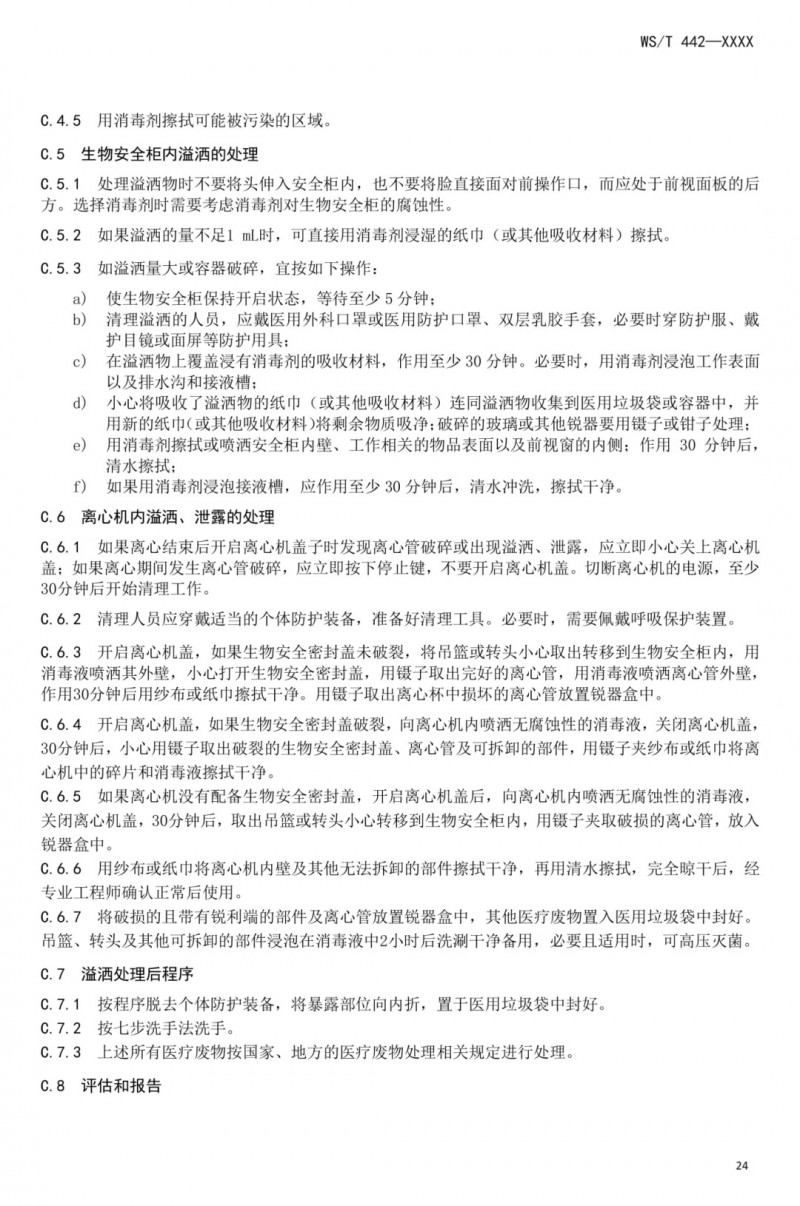
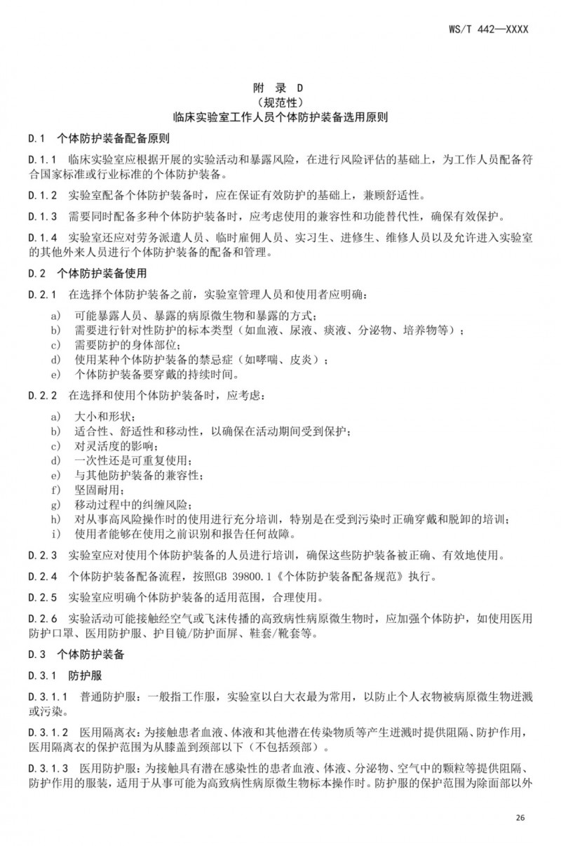
《臨床實驗室生物安全指南(代替WS/T 442—2014)》是一項全面而細致的衛生行業標準,深入探討了臨床實驗室在生物安全方面的關鍵要素,從設施布局、設備配置到管理規范,都進行了詳盡的闡述與規定。不僅要求實驗室具備符合生物安全二級標準的物理設施,如合理的通風系統、消毒設施及應急裝備,還強調了實驗室在管理層面上的重要性,包括風險評估、人員培訓、危險材料處理、內務管理以及醫療廢物安全處置等多個方面。
現將《臨床實驗室生物安全指南(代替WS/T 442—2014)》國家衛生行業標準相關內容整理如下,以供大家參考。
變化內容
最新標準代替WS/T 442—2014《臨床實驗室生物安全指南》,與WS/T 442—2014相比,除結構調整和編輯性改動外,主要技術變化如下:
1、增加了規范性引用文件(見2);
2、在術語和定義中增加了生物安全二級實驗室、病原微生物、清潔、風險管理、風險識別、風險分析、風險評估、風險準則、風險評價、風險應對、利益相關方(見3);
3、增加了附錄A《臨床實驗室生物安全風險評估參考示例》、附錄D《臨床實驗室工作人員個體防護裝備選用原則》(見附錄A、附錄D);
4、刪除了術語中生物因子、高效空氣過濾器、危險識別(見2014年版的3);
5、刪除了第五章《實驗室生物安全防護水平分級》、附錄 C《生物安全柜使用、維護及校驗》和附錄D《高壓滅菌器使用、維護及校驗》(見2014年版的5、附錄C和附錄D)。
?最新標準內容







































