2008-2016年中國第三方檢測市場規模情況

資料來源:公開資料,智研咨詢整理相關報告:智研咨詢發布的《2017-2023年中國第三方檢測行業市場運行態勢與投資戰略咨詢報告》
2016年我國檢測行業市場規模2028億元,第三方檢測市場規模約908.5億元,第三方檢測占比檢測規模的44.8%,如下圖所示:
2008-2016年中國第三方檢測所占比重走勢

資料來源:公開資料,智研咨詢整理在全國檢測市場中,國有檢測機構利用傳統壟斷優勢占據了55%以上的市場份額;外資檢測機構利用其成熟的市場運作經驗及在出口貿易檢測業務中的天然優勢占據了市場30%以上的市場份額;民營檢測機構起步晚,資本實力小,經過幾年的快速發展,市場份額接近10%。
我國檢測市場競爭格局

資料來源:認監委
2010 年后,食品、環保、貿易、醫療行業均發布相關政策推薦獨立第三方檢測機構建設,強制市場逐漸向第三方獨立檢測機構開放。

我國檢測市場逐步向第三方獨立檢測機構開放資料來源:公開資料整理2013 年大部制改革后,國家食品藥品監督管理總局、質檢局等重新整合,將使我國檢測市場迎來一次大規模結構性調整,國有檢測機構將會在形式上撤去官方屬性,正式參與到與民營機構、外資機構的市場競爭中來。
2014 年2 月,國務院辦公廳發布《關于整合檢驗檢測認證機構的實施意見的通知》,《通知》中提出清理現有法律法規和政策文件中不利于檢驗檢測認證市場健康發展的規定,減少檢驗檢測認證項目的行政許可,有序開放檢驗檢測認證市場,打破部門壟斷和行業壁壘,鼓勵和支持社會力量開展檢驗檢測認證業務,積極發展混合所有制檢驗檢測認證機構,加大政府購買服務力度,營造各類主體公平競爭的市場環境。以國家認可委秘書處發布的《CNAS 認證機構、實驗室、檢查機構認可年報》來看,強制性產品認證證書占比達47%,而目前這一部分主要由國有檢測機構壟斷,未來第三方機構有望進入該領域分食。
獲得CNAS 認可的機構頒發的先行有效證書占比

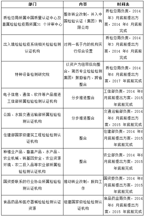
資料來源:CNAS同時要求大部分檢驗檢測認證機構在2015 年底前完成整合,首先推進部門或行業內部整合,然后推進跨部門、跨行業、跨層級整合(打破目前區域性和條塊分割的狀態),支持鼓勵檢驗檢測機構并購重組,再推進與行政部門脫鉤、轉企改制。國務院辦公廳要求檢驗檢測認證機構整合時間表

資料來源:公開資料整理改革之后,未來的檢測市場對非國有檢測機構來說有三大利多:企業不再依賴政府部門的檢測機構,可以找第三方檢測機構,這塊市場將會變大;政府部門可以購買第三方檢測機構的服務,內生性需求變大;個人亦可尋求第三方檢測檢驗。





